Si eres de aquellas mentes extraordinarias que necesitan bajar a tierra todas sus ideas, hacer un mapa conceptual es justo lo que estás buscando. No sólo te ayudará a ordenar tus pensamientos, sino que es super útil para plasmar proyectos y compartirlos al resto de tu equipo.
¿Trabajas solo? 🙌 No te preocupes, crear tu propio mapa conceptual organizará, de acuerdo al nivel de importancia, todos los aspectos que componen tu idea y te permitirá tomar mejores decisiones para tu emprendimiento.
Quédate hasta el final y aprende qué es un mapa conceptual, cuáles son sus elementos, cómo elaborarlo y por qué es importante que lo uses en tu próximo proyecto. 👇
Sin más intros, comencemos: ¿qué es un mapa conceptual?
Si nos preguntamos la definición del mapa conceptual, podemos entenderlo como una representación visual de una idea concreta, sus ideas secundarias y las relaciones entre ellas. Generalmente se utilizan para resumir un texto muy extenso o “bajar a tierra” conceptos que existen en el plano mental.
¿Pero cómo le explicas a alguien que nunca vio un mapa de conceptos exactamente qué es? Probemos con descomponer el término y llegar a las bases del significado de esta palabra. En principio, obtendremos dos elementos fundantes que pueden darnos una pista acerca de qué es un mapa conceptual: mapa y concepto.
Por una parte, nos referimos a mapas cuando hablamos de cualquier representación gráfica y a escala de un territorio (en este caso, el mental). Este gráfico detalla de manera simplificada las formas y particularidades del terreno. Asimismo, sirve como guía de navegación.
👉Es decir que la función básica de un mapa, en este caso un mapa conceptual, es representar.
Por otra parte, los conceptos son imágenes mentales que, al entenderlos, provocan en una persona palabras o signos mediante los cuales representamos alguna porción del mundo. ¿Nos pusimos un tanto filosóficos, no? Lo importante es que entiendas que los conceptos son abstractos y no pertenecen al plano físico, son la materia prima del mapa conceptual.
Ahora que ya sabes a qué refieren ambas palabras que componen el significado del mapa conceptual, podemos comprenderlo más profundamente. El mapa es la guía de navegación plasmada en un elemento gráfico acerca de una serie de ideas que existen en la mente de las personas, los conceptos.

Fuente: www.pinterest.com
A todo esto, seguro te estás preguntando cuál es la función de un mapa conceptual en el mundo de los negocios, ¡la respuesta puede sorprenderte!
El mapa conceptual es la herramienta que necesitas en tus próximas meetings.
Piensa cuando alguno de los integrantes del equipo expone frente al resto alguna propuesta innovadora. A la hora de preparar un discurso de esta índole, es esencial ordenar las ideas en un hilo de conductor coherente que lleve a una conclusión o concepto en particular. Crear un mapa conceptual es ideal para esta tarea.
Ahora, si no trabajas en equipo y te dedicas a llevar adelante tu propio emprendimiento, hacer un mapa conceptual puede ayudarte en el proceso de pasar del plano de las ideas a la realidad. Concreta todos tus objetivos una vez que tengas en claro cómo llevarlos a cabo.
¿Te gustaría llevar un paso más allá esos pensamientos que dan vueltas por tu cabeza? Revisa este curso online y convierte tus ideas en negocios. Aprende cómo transformar tu idea en un plan de negocios concreto para emprender.
Por otro lado, el mapa conceptual se relaciona directamente con la teoría del aprendizaje. Esta herramienta fue creada en 1960 por el psicólogo y psicopedagogo estadounidense David Ausubel, justamente con el objetivo de beneficiar al proceso de estudio. ¡Si todavía no tienes tu propio negocio no te preocupes! Continúa formándote y pronto lo lograrás. 💪
Vuélvete premium y disfruta de los +600 cursos que Crehana diseñó especialmente para ti.
¿Cuáles son los elementos principales de un mapa conceptual?
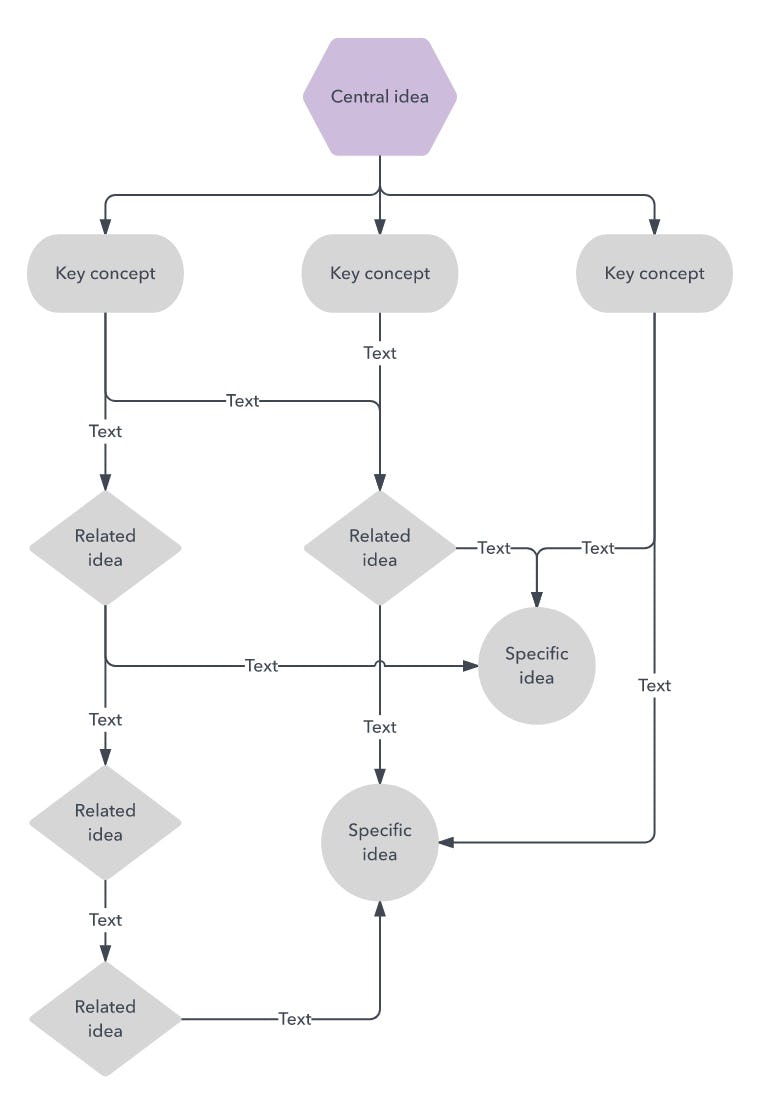
Antes de armar tu primer mapa, debes conocer cuáles son las partes que lo componen. La estructura de un mapa conceptual cuenta con tres elementos claves: conceptos o nodos, líneas de relación y palabras de enlace o preposiciones.
En primer lugar, encontramos a los conceptos o nodos, generalmente son una o dos palabras que representan una idea en particular. Se recomienda utilizar sustantivos para una mejor comprensión del mapa conceptual. Aquí también podemos encontrar al marco que engloba al concepto: círculos, cuadrados, rectángulos, etc.
Como ya sabes, un mapa conceptual representa de manera visual una serie de ideas y guía la navegación entre ellas. ¿Cómo realiza esta guía? Gracias a las líneas o flechas que conectan los conceptos se da lugar a cierta relación entre los mismos. Este es el segundo elemento del mapa conceptual.
De esta manera, no será lo mismo ver una serie de palabras en una hoja en blanco, que conceptos conectados por flechas con direcciones específicas. Una de las partes del mapa conceptual más importantes son justamente estas líneas de relación que nos indican cómo leer el gráfico.
En el caso que la línea de relación no sea suficiente para comunicar cuál es la conexión entre nodos, otro de los elementos que lleva un mapa conceptual son las palabras de enlace. Funcionan como una ayuda a la comprensión de la idea en general y la relación entre ideas particulares.
Ya sabes cuál es la estructura de un mapa conceptual, veamos cuáles son sus características y por qué es una gran idea utilizarlo en tus próximos proyectos. 👇
Veamos las características del mapa conceptual
A la hora de pensar las características del mapa conceptual, encontramos tres aspectos generales que definen las ventajas de esta técnica:
-
Gran impacto visual: ya conoces la importancia de las presentaciones en el mundo de los negocios, el mapa conceptual es una manera de sustentar proyectos e ideas sumamente efectiva. Su estructura debe ser organizada y fácil de comprender a simple vista.
Un mapa de conceptos bien hecho, favorece la asimilación de ideas complejas gracias a la disposición estratégica de los nodos y sus líneas de relación, que dan puntapié a ideas principales y secundarias.
-
Poder de síntesis: esta es otra de las que características tienen los mapas conceptuales. Para que funcione a la perfección, las ideas deben reducirse a la menor cantidad de palabras posibles.
Con este objetivo, un mapa conceptual apela al uso de palabras claves. Por ejemplo: si quieres representar la totalidad de los canales de venta que tiene tu negocio en redes sociales, e-commerce y sitios web, puedes emplear la palabra clave: puntos de venta online.
-
Organización jerárquica: este principio es fundamental para todo tipo de mapa conceptual. Los conceptos más importantes se colocan en la parte superior del mapa y dejan lugar para los menos importantes a medida que desciende su posición.
Para marcar estas diferencias de jerarquía dentro del mapa de conceptos, se utilizan distintos tipos de marcos que engloban a los nodos y determinan su nivel de importancia. Asimismo, se procede desde ideas más generales hacia las más particulares. Podemos distinguirlas en tres tipos:
- Supraordinados: el de mayor nivel de inclusión de conceptos (ideas principales).
- Coordinados: conceptos de igual jerarquía.
- Subordinados: son conceptos que están incluidos en las categorías anteriores.

Fuente: www.pinterest.com
Alternativas de representación gráfica al mapa conceptual
Si lo que buscas es plasmar una idea compleja, de manera resumida y con cierto orden jerárquico utilizar como herramienta al mapa conceptual es justo lo que necesitas. ¿Existen otras alternativas de representación gráfica de ideas? ¡Por supuesto! La elección de cada técnica dependerá de tus objetivos:
-
Cuadro sinóptico: Esta herramienta difiere del mapa conceptual en varios puntos. Por una parte, se vale de mayores cantidades de texto y no sólo de palabras claves. Además, sus ideas no se unen con flechas, sino que utilizan corchetes para integrar todo un tema.
-
Infografía: Este recurso gráfico utiliza textos, fotografías e ilustraciones. Generalmente se puede ver en entornos periodísticos y posteos en redes sociales. Representa ideas y procesos complejos de manera que cualquier persona pueda entender.
-
Diagrama de flujo: Este recurso también representa procesos pero de una manera más lineal, indica la causa y consecuencia directa del paso anterior.
-
Mapa mental: Al igual que el mapa conceptual, centra toda su estructura alrededor de una idea general, pero el resto de sus nodos no presentan nivel de importancia jerárquica. Funciona perfectamente para plasmar un brainstorming.
¡Descarga esta plantilla gratis y crea tu primer mapa mental!
Ahora sí, ¿cómo se hace un mapa conceptual?
Ya sabes qué es un mapa conceptual y cuáles son sus elementos centrales, llegó el momento de ver cómo elaborar un mapa conceptual. Para lograrlo con éxito, te recomendamos que completes los siguientes pasos:
-
El primer paso para hacer un mapa conceptual es identificar las ideas principales que nacen del texto, los documentos o tu propia imaginación.
-
Luego, debes traducir estas ideas más complejas a conceptos o nodos. Recuerda el uso de palabras claves para este momento.
-
Una vez que tengas en claro los conceptos que componen al mapa conceptual, determina la jerarquía de los mismos. Por un lado los más importante y por el otro los menos importantes. Asimismo, plantea los conceptos y subconceptos que devienen de cada uno.
-
Luego, debes englobar cada concepto dentro de un marco con figura geométrica. Procura determinar alguna distinción entre los marcos de acuerdo a la jerarquía: color, grosor del borde, tipo de forma geométrica, etc.
-
Recuerda que uno de los aspectos centrales sobre cómo hacer un mapa conceptual es el orden que le darás a los conceptos en el mapa. Ordena de manera descendente a los nodos. De lo más importante a lo menos importante, iniciando por el extremo superior de tu hoja en blanco. Procura mantener a la misma altura a todos los nodos que sean de igual importancia.
-
Una vez que tengas tus nodos debidamente ordenados y clasificados, conecta los conceptos con líneas de relación y escribe las palabras de enlace que signifique cada línea.
-
Por último, repasa la totalidad del mapa conceptual: ¿es coherente?, ¿queda algún espacio en blanco?, ¿se comprende la idea general?.

Fuente: www.pinterest.com
¿Qué no hacer en un mapa conceptual?
¡Ya sabes cómo elaborar un mapa conceptual de pe a pa! Te recomendamos algunos puntos clave que debes evitar para lograr los mejores resultados posibles:
-
No repetir el mismo nodo dentro del mapa de conceptos.
-
No cruzar líneas de unión entre conceptos que se encuentren muy alejados, si necesitas hacerlo es porque no has organizado bien la información.
-
No dejes líneas sin dirección o palabra de enlace, lo que caracteriza al mapa de conceptos es justamente la guía clara en la cual debe leerse y cómo debe interpretarse.
👉 Ya sabes cómo hacer un mapa conceptual y qué debes evitar para generar más confusión que claridad en tus ideas. ¿Te gustaría saber dónde puedes crear un mapa conceptual online? Chequea esta guía de páginas web con toda la información sobre el tema y también te compartimos algunas aplicaciones que te ayudarán en esta tarea.
¿Toda esta información te motivó a generar nuevas ideas innovadoras? Chequea el curso online de Design Thinking y desafía la forma de encontrar soluciones a tus problemas que tenías hasta ahora.
Accede a tu membresía premium, explora los cursos exclusivos, mentorías personalizadas y ¡obtén tu diploma!
¿Por qué utilizar mapas conceptuales en mi negocio?
A esta altura, ya no quedan dudas sobre qué es un mapa conceptual y cómo hacerlo. ¿Todavía no te convencen las ventajas de esta herramienta en el mundo de los negocios? Estas son sólo algunas de las razones por las cuales un diagrama conceptual puede serte útil en tu emprendimiento.
✔ Los mapas conceptuales no son sólo herramientas de aprendizaje y estudio, también permiten la organización y presentación de ideas complejas, de cualquier índole, en un soporte visual.
✔ Al visualizar rápidamente una idea, el mapa conceptual provoca la generación de otras ideas innovadoras y creativas.
✔Aporta sencillez al proceso de interpretación del asunto y comunicar eficazmente procesos complejos, regala tiempo y esfuerzo al equipo de trabajo para ir un poco más allá de lo obvio.

Fuente: www.unsplash.com
Ya sabes todo lo que necesitas para crear tu propio mapa conceptual ¿Te animas?